Antares_front_klein

Ultra High-End Hybridamp Antares V2.0

 

circuit

Antares_amp_schematic_thumb
Antares_pws_schematic_thumb

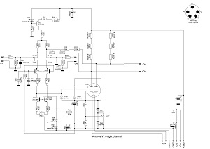
Here you see one chanel of the balanced DC-coupled Class-A amplifier with tube output. The input stage is a differential amplifier in cascode topology in order to reduce the Miller-effect. To compensate the low voltage amplification of the tubes, the lion share of the voltage amplification is generated in th first stage. The voltage gain of this stage is very high because it is running against the current sources T103,T203. The double triode 6SN7 is working with a load of 20K, that means a BIAS-current of about 11mA when the output is biased to 50V, by a supply voltage of 300 Volt. The output stage has a gain of 14. The feedback circuit consits of 4x150K resistors that feed the output signal back to the drains of the JFets and reduces the closed loop gain to a value of 1000. The catode voltage of the tube is hold stable to 30V above the negative supply voltage by the shunt regulator TL431.

 

starting up

 

WARNING!!!

 

Remember that you are handling with high voltages that can be dangerous to life. So if you are working on powerd on devices use only one hand in order to prevent electrical shock.

 

 

 

If the amplifier is connected to the power supply you can begin with adjustment. Connect the input to ground and adjust the output voltage at +Out to 50 Volt using R50. Now use R56 to adjust the voltage between +Out and -Out to zero. Repeat this procedure until there is no longer a difference to measure. The amplifier is now adjusted and ready for operation. Remember that BIAS tends to drift away if using virgin tubes, so adjust the amplifier after 10 hours ontime.

 

result

With a supply voltage of +/-300 Volt the amplifier can output more than 300 Volt eff (=900Volt Vss from stator to stator). The 6SN7 can withstand 450V, up to 1500V peaks and has a maximum power consumption of 7W so it will operate within proper limits. The power consumption of the amplifier is 40 Watt. It can drive all STAX Pro headphones (580Volt BIAS), if you reduce BIAS to 280Volt it can drive all STAX headphones. Certainly you can drive other electrostatic headphones like KOSS, Sennheiser, etc, just fit the BIAS to the desired value.

The sound of this amplifier sounds very close to the Alpha Centauri. As you expect from a tube amplifier it sounds silky smooth, very clear in the midrange with a powerfull strong bass. The Centauri sounds a little bit clearer, especially in the midrange with a little more resolution.

 

Schematics, partlist and layout download here.

 

Measurement results (supply voltage +/-300Volt, all voltages  RMS)

 

distortion level,  f=1KHz:

100Volt: 0,04%

200Volt: 0.13%

300Volt: 1%

frequency response (-3dB): 0 - 50000 Hz

 

picture gallery Antares