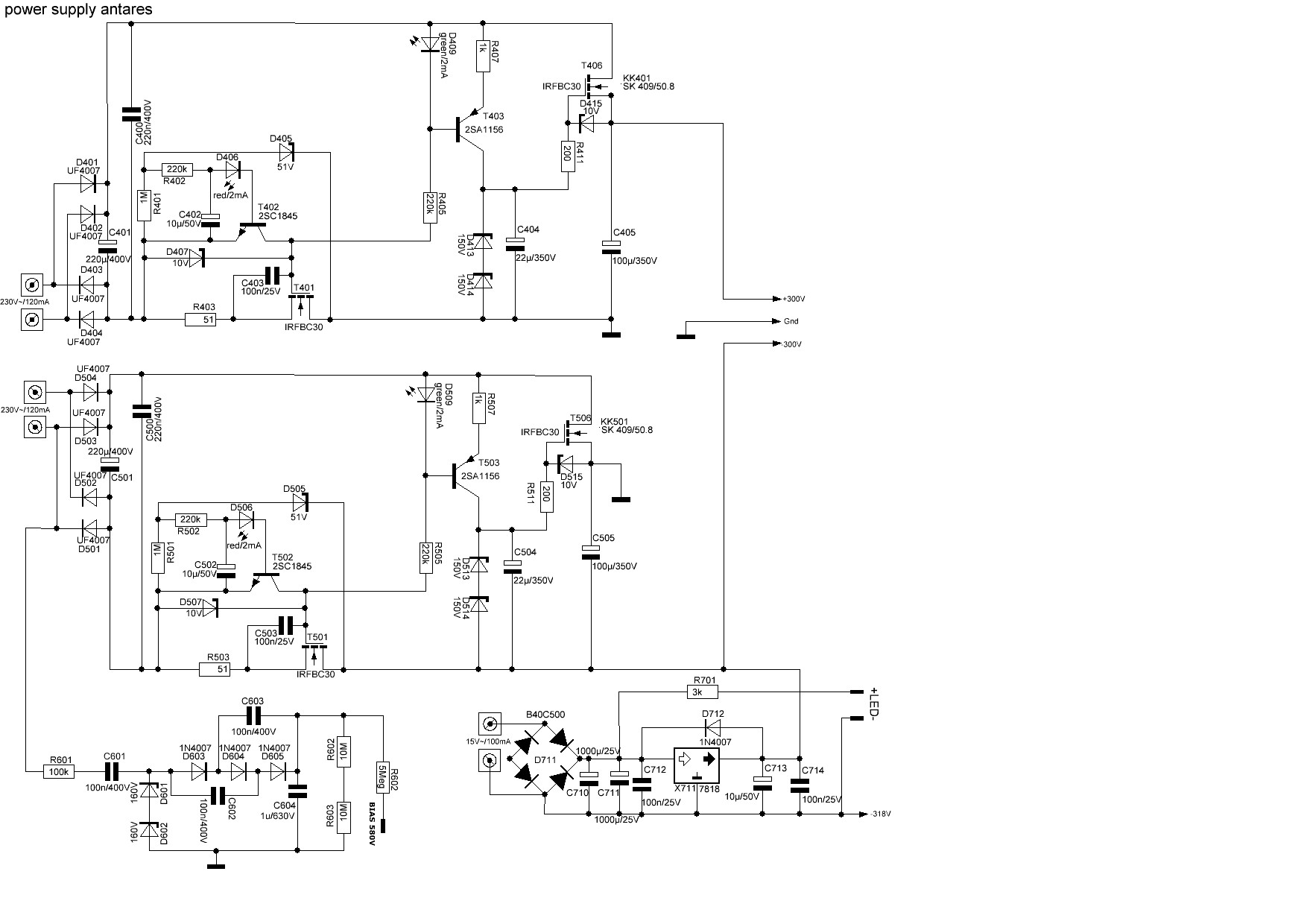
Antares_pws_schematicV2.0